WEN, PW3200, IPL.1
WEN, PW3200, IPL.3
TECHNICAL SPECIFICATIONS
DOCUMENTS
Product Specifications and Attributes
Color Color Black Nozzle Orifice Size Nozzle Orifice Size 3
Drive Type Drive Type Direct Nozzle Type Nozzle Type Quick Connect
Frame Orientation Frame Orientation Vertical Power Source Power Source Gasoline
Frame Type Frame Type Cart Pressure Washer Type Pressure Washer Type Cold Water
Gun Outlet Gun Outlet 22 mm 14 F Pump Orientation Pump Orientation Horizontal
Max GPM Max GPM 3 GPM Shaft Type Shaft Type Hollow Shaft
Max PSI Max PSI 3200 PSI Wand Inlet Wand Inlet 22 mm 14 M
Nozzle Count Nozzle Count 4 Wand Length Wand Length 20"

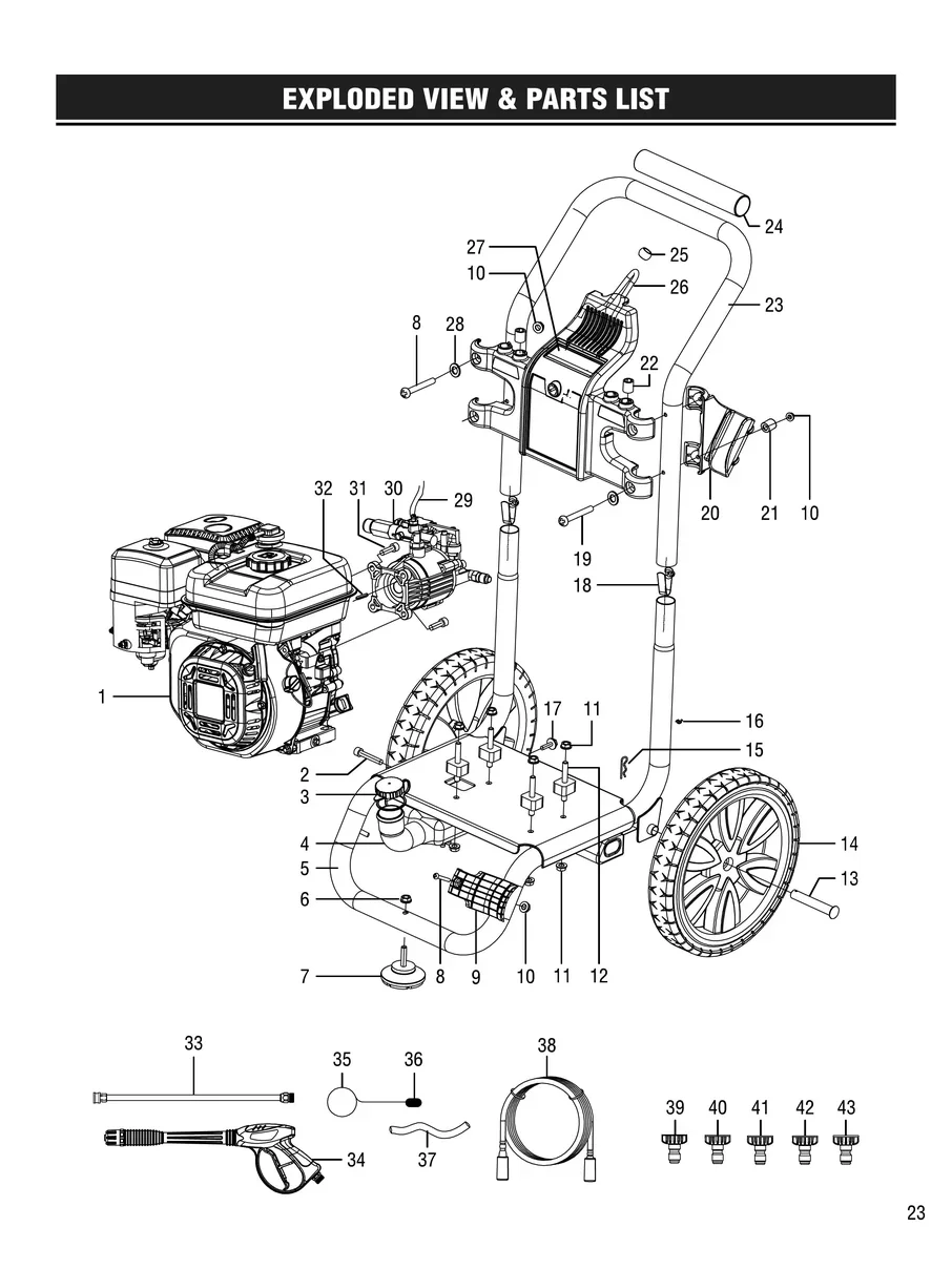
Illustrated Parts List